Page 2 of 3
Re: Mic preamps - can YOU hear the $$$$ difference? (with audio)
Posted: Sat Feb 14, 2009 10:33 am
by Shroomz~>
garyb wrote:garbage test.
Not garbage, just screwed up (as I already said). In fact, it's mainly only screwed up for comparing mic A&B. It's not screwed up for comparing the results of the 3 amps with mic A for example.
Re: Mic preamps - can YOU hear the $$$$ difference? (with audio)
Posted: Sat Feb 14, 2009 10:35 am
by Shroomz~>
Then again, they didn't use a good vocal booth, but it was also stated at the beginning of the article that the test wasn't a scientific one.

Re: Mic preamps - can YOU hear the $$$$ difference? (with audio)
Posted: Sat Feb 14, 2009 8:08 pm
by firubbi
Shroomz~> wrote:firubbi wrote:i didn't went for result yet but i like:
A2 is 1st than A3 than A2.

ok now lets see the results.
It's no real shock that you liked mic A, which was the Shure SM57 firubbi, since it was apparently better suited to the max gain set for the amp IC in that little circuit. Quote from the article:-
"To make the circuit simpler to construct, a fixed gain of 50 dB was set. This proved to be too much for the U87, which has a higher output than the SM57 and clipped the audio interface, so I stood a little further away. This accounts for the increase in room ambience, and for the lower LF content because of the reduced proximity effect. I could have clicked in the pad on the mic, but in the moment I chose not to."
:lol they did close mic with sm57 and went a little further with u87

... you got me. the difference is not worth $$$$$$.
so what is the difference between a $400 micpre to $5000? btw my first mic pre was joemeek vc3($300) and than i got a apogee mini_me ($1200).. im sure apogee is sound better. but in this case they are proving that you can make better with right knowledge.
Re: Mic preamps - can YOU hear the $$$$ difference? (with audio)
Posted: Sat Feb 14, 2009 8:12 pm
by firubbi
Shroomz~> wrote:garyb wrote:garbage test.
Not garbage, just screwed up (as I already said). In fact, it's mainly only screwed up for comparing mic A&B. It's not screwed up for comparing the results of the 3 amps with mic A for example.
oh..
Re: Mic preamps - can YOU hear the $$$$ difference? (with audio)
Posted: Sun Feb 15, 2009 3:40 pm
by Shroomz~>
firubbi wrote:they did close mic with sm57 and went a little further with u87

... you got me.
I already explained that earlier in the thread, so I wasn't trying to catch anyone off guard firubbi.

Re: Mic preamps - can YOU hear the $$$$ difference? (with audio)
Posted: Wed Feb 25, 2009 9:38 pm
by bassdude
Late I know, but, what was preamp 3? It sounds miles ahead of 1 and 2 to me? I assume it lines up with preamp C in the results. Why they just couldn't stick with the same naming convention in the results is beyond me or am I missing something!

Re: Mic preamps - can YOU hear the $$$$ difference? (with audio)
Posted: Wed Feb 25, 2009 9:54 pm
by Shroomz~>
preamp C was the $1500 LA-610.
Re: Mic preamps - can YOU hear the $$$$ difference? (with audio)
Posted: Thu Feb 26, 2009 2:00 am
by bassdude
Ta for that shroomz.
Re: Mic preamps - can YOU hear the $$$$ difference? (with audio)
Posted: Fri Feb 27, 2009 9:50 pm
by lagoausente
I have a DIY preamp, powered with 4X9V batteries aswell. Consumption is only 20ma for each pair of batteries, so recheargable batteries can be used with long use each cycle of charge.
In my tests when building, sound was much more clear and noise free with batteries then with regulated psu, taken from other preamp, so in my setup I prefer batteries for portability and for better sounding. Harsh-free.
Re: Mic preamps - can YOU hear the $$$$ difference? (with audio)
Posted: Tue Mar 24, 2009 2:27 pm
by katano
hey guys
Now i finally found some time to listen to the files i downloaded a while ago. unfortuately the site is down now and i can't see the results. does someone remember all the pres, the prices and which's which?
btw. i like number 2 best (from mic a), then very close a3 (the smoothest one in my oppinion, but i like some more air) and last a1
cheers
Re: Mic preamps - can YOU hear the $$$$ difference? (with audio)
Posted: Tue Mar 24, 2009 3:54 pm
by lagoausente
The one who sounds clearly better is the 5$, the one who sounds clearly worse is the beringher. Don“t remember the numbers but is not dificult to discern it.
Re: Mic preamps - can YOU hear the $$$$ difference? (with audio)
Posted: Tue Mar 24, 2009 4:00 pm
by katano
ok, then
a1 = behringer
a2 = 5$ self made
a3 = LA-610
Re: Mic preamps - can YOU hear the $$$$ difference? (with audio)
Posted: Tue Mar 24, 2009 5:20 pm
by lagoausente
katano wrote:ok, then
a1 = behringer
a2 = 5$ self made
a3 = LA-610
I think was exactly like that.
Re: Mic preamps - can YOU hear the $$$$ difference? (with audio)
Posted: Tue Mar 24, 2009 9:49 pm
by le_tigre
Re: Mic preamps - can YOU hear the $$$$ difference? (with audio)
Posted: Wed Mar 25, 2009 9:10 am
by kylie
Neutron wrote:thats great.
DIY wins again
it looks like it was not too complicated to make one of them. any schematics and part lists out there? just for curiosity...
Re: Mic preamps - can YOU hear the $$$$ difference? (with audio)
Posted: Wed Mar 25, 2009 9:57 am
by Shroomz~>
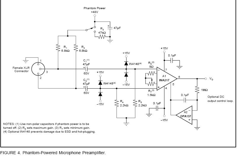
Kylie, the circuit was a simplified version of the one for a phantom-powered mic preamp in the
datasheet for the Texas Instruments INA217 chip.

- PhantomPoweredMicPreamp_usingTI_INA217.JPG (40.93 KiB) Viewed 2355 times
Re: Mic preamps - can YOU hear the $$$$ difference? (with audio)
Posted: Wed Mar 25, 2009 10:07 am
by Shroomz~>
There's more info on the implementation here >>
giant killing $5 mic preamp its secrets revealed
Re: Mic preamps - can YOU hear the $$$$ difference? (with audio)
Posted: Wed Mar 25, 2009 2:39 pm
by astroman
bassdude wrote:Late I know, but, what was preamp 3? It sounds miles ahead of 1 and 2 to me? ...
me even later, just had a peek at the pages...
well Stuart, that verdict from a bass player doesn't surprise me at all
...as it's the amp giving the signal the most 'substance'

lots of detail is often fooling, distracting from the fact that after all it's about
tone
the example lacks (for obvious reasons) transient response and any musical context, but probably the author doesn't really claim that anyway.
The 5 bucks pricetag is a bit misleading, too. If I were about to build one, it would cost me another $5 for public traffic. I would spent at least half an hour to get the parts, another one to spend with the circuit board etc etc. The pile of batteries isn't for free either.
The project is inspiring for sure, but a bit polemic, tho
On the other hand it's a good example to illustrate that a handful of rather cheapo parts will become quite 'expensive' if you're going to release them as an industrial grade product.
You need a case, powersupply, a safety certificate, additional parts for protection (that were stripped from the example), and staff to mount it, a distribution, bookkeeping, profit margins for resellers, advertisement and last but not least some profit for yourself... go figure...
cheers, Tom
Re: Mic preamps - can YOU hear the $$$$ difference? (with audio)
Posted: Thu Mar 26, 2009 1:49 am
by katano
well said, astrotom

Re: Mic preamps - can YOU hear the $$$$ difference? (with audio)
Posted: Thu Mar 26, 2009 4:59 pm
by Shroomz~>
Tom, build that little circuit, run your bass through it via one of your bass amps > appropriate mic & report back with some feedback please (no pun intended)
